杠杆交易风险大吗-财经板块未来走势-【东方资本】,股票交易软件下载官网手机版安装,股票配资平台官网平台网址,股票配资操作流程是怎么样的

股權代碼:839266
關于新型冠狀病毒肺炎疫情對橡膠行業企業生產經 營情況影響的調查問卷(最終版)
2020-03-30
為深入了解新型冠狀病毒肺炎疫情對橡膠行業上下游企業生產 經營的影響,分析研判行業發展形勢,及時向相關部門反映橡膠行業 企業發展訴求、相關發展建議和行業發展措施,中國橡膠工業協會與 2020 年 2 月 7 日起在線開展”關于新型冠狀病毒肺炎疫情對橡膠行 業企業生產經營影響的調查問卷“工作,截止 2020 年 2 月 29 日, 共收取 422 份問卷,情況匯報如下:
 
1. 所屬分會及專委會情況:
      422 份問卷填報企業中,131 家來自膠管膠帶分會,占比為 31.04%;70 家來自橡膠制品分會,占比為 16.59%;54 家來自乳膠 分會,占比為 12.8%;骨架專委會分會有 41 家,占比 9.72%;炭黑 分會和廢橡膠綜合利用分會分別為 35 家和 28 家,占比分別為 8.29% 和 6.64%;橡膠助劑專委會有 27 家企業填報,占比為 6.4%;輪胎 分會有 24 家填報,占比 5.69%;力車胎分會、膠鞋分會均有 17 家 企業填報,占比 4.03%;橡膠材料專委會有 16 家企業,占比 3.79%; 橡膠機械模具分會 15 家企業填報,占比 3.55%。見下圖 1。
 
圖 1. 企業所屬分會及專委會
 

2. 所屬省份情況如下表所示:
      從答卷情況來看,山東省所占的份額較大,其次是江蘇省、浙江省,河北省和廣東省,選擇其他選項的 44 份答卷中,13 家來自遼寧省、10 家來自四川省、8 家來自江西省、,其余來自貴州、甘肅、廣西等省市自治區以及一家境外企業。
 
圖 2. 企業所屬區域
 

3. 企業經營規模情況:
根據分會及專委會細分行業不同,企業經營規模有差異,橡膠行業 422 家參與調研答卷的企業中,45.26%的企業年銷售額在 1億-10 億元區間內;15.17%的企業年銷售額在 10 億-50 億元區間內;14.93%的 企業年銷售額在 5000 萬-1 億元區間內,其余如圖 3 所示。
 
圖 3. 企業經營情況表
 

 
另外,從下圖 4 可以看出,每個分會及專委會會員企業的經營規模情況:
參與填報的企業中,年銷售額在 100 億-500 億人民幣區間的企業有 9 家,企業所屬四個分會,分別為:輪胎分會有 2 家(中策、賽輪);骨架材料專委會有 3 家,(神馬實業、盛禧奧、瑞士遠東);橡膠材料專委會 2 家(云南天膠、江蘇上上電纜集團),橡膠制品分會有 2 家(安徽中鼎、株洲時代新材)。目前這些企業多數已經復工,但產能恢復沒有達到去年同期水平,其中在國外有建廠或跨國企業的此次疫情中抗風險能力強一些,但國內銷售情況受物流、原材料、員工等因素影響,受影響較大。年銷售額 500 億人民幣以上的只有一家企業填報。
圖 4. 分會及專委會會員企業的經營規模情況 
 

 
 
企業的用工規模也有不同。422 份問卷中,287 家企業,占比在68.01%的企業員工人數在 500 人以下,根據自愿填寫的詳細數據的情況來看,絕大多數在 200 人-500 人之間;其次有 63 家企業,占比在 14.93%的企業用工人數在 1000-5000 人之間;另外還有 56 家企業,占比為 13.27%的企業用工人數在 500-1000 人之間。
 
4. 企業受疫情影響推遲開工情況
      協會問卷設計此題的初衷是對企業復工情況進行摸底,按照階段性小結時大家填報的情況看,最初行業企業中尚無明確開工計劃的占比為 14.4%,隨著各地抗擊疫情工作的有力開展,大家有序復工,截止 2 月底,無開工計劃的占比降低到 12.56%。整體看 2月 15 日前復工的企業占比較多,為 37.44%左右;另外有占比26.07%的企業也于 2 月底前復工;另外受疫情影響較小的一部分企業是正常開工,原因大致為生產線特點連續不能停、防控措施較好等。
 
表 1. 分階段看復工企業數量及占比情況 


圖 5. 各分會企業開工情況表

 


各分會及專業委員會由于產品性質不同,復工情況也有差異。從上圖 5 中可以看出,炭黑企業、骨架材料企業的填報企業中,超過半數以上的屬于正常開工未受影響;橡膠材料專委會會員有天然橡膠、合成橡膠生產加工企業,還有大部分企業是貿易型企業,其正常開工企業占比也在 37.5%;另外橡膠機械模具分會會員填報中也有三成企業正常開工。受影響較大的至今復工情況仍不樂觀的有廢橡膠綜合利用企業,有 39.29%的填報企業開工日期尚待定;還有乳膠制品企業、膠鞋企業也受影響較大。
另外,可以從下圖 6 中看出各省市的開工情況,受影響比較大的省份和地區有湖北、福建、河北、天津等。
圖 6. 各主要省市開工情況表 

 

5. 企業預計 2 月底前的產能恢復情況:

      從企業階段性填報的過程中可以看出,隨著時間的推移,抗疫進程的推進,2 月底企業產能的恢復水平的占比數有被修正,其中產能能恢復約 70%以上,2 月 12 日第一次小結中 250 份問卷時這個占比為28.4%,約十天之后這個數字下降到 26.46%,截止 2 月底填報問卷結束,有 26.78%的企業認為產能可以恢復在 70%左右。產能恢復50%-70%,經過中間波動,數值基本穩定在 26.3%;產能恢復20%-50%這一情況由最初的排名第二,到最后變成了占比最多的一項,為 29.62%,大多數企業的產能釋放還是受到了很大的影響;產能只能恢復 20%及以下為受災比較嚴重的一批企業,占比也有 17%左右,詳見下表 2。
 
表 2. 2 月底前企業恢復產能情況(分截點)

 

另外,從下圖 7 我們可以看出按照橡膠行業各細分行業看,我們的各分會及專委會會員的 2 月底前的產能恢復情況,產能情況恢復較好的有橡膠材料企業、骨架材料鋼簾線行業、炭黑行業等,需要說明的是受限于各分會及專委會的填報數量不同,企業類型不同,所以此項情況僅供參考。

 
圖 7. 各分會及專委會 2 月底前產能恢復情況

 


6. 企業產能運用較去年同期變化情況:
422 份問卷中,有 44.55%的企業認為產能運用較去年下降20% 以上,有 18.96%的企業認為下降了 10%-20%,具體見下圖 8。
 
圖 8. 企業產能運用較去年同期變化情況表 

 


7.企業在海外建廠情況:
422 份問卷中,有 36 家在海外有工廠或屬于跨國企業,占比為8.53%,其中有 8 家表示海外工廠也收到了此次疫情的影響。問卷填報企業中海外工廠的詳細情況如下圖:
 
圖 9,企業在海外工廠的情況

 

8. 國內國外兩個市場是否受到影響及限制情況

422 份問卷中,404 份認為國內市場受到了嚴重的影響,占比為95.73%(2 月 12 日時,250 份問卷中有 238 家企業認為國內市場受嚴重的影響,當時的占比為 95.2%,隨著時間的推移,很多企業也在逐漸恢復生產,努力減少疫情帶給企業的損失,但國內市場仍有災難性的影響。),同時有 237 份問卷,占比為 56.16%的企業也認為國外市場也受到到了不同程度的影響。
 
圖 10,國外國內市場受到影響情況
 

 
國外市場因產品不同而不完全相同,但主要歐美地區,東南亞,澳洲等國家和地區都有涉及。
 
圖 11. 出口市場基本分布

 

9.受疫情影響,企業當前經營面臨的主要問題

受疫情影響,企業面臨的主要問題的幾個選項中,大家基本都認為交通、物流受阻最為突出,但通過階段性的填報情況中可以看出,通過中橡協不斷與企業溝通情況,及時向相關部委反饋企業困難,相關部委也盡可能的幫助企業解決燃眉之急,即使是“交通、物流受阻
“這一突出棘手的問題,也由 2 月 12 日占比 78.4%的企業反饋,到十日后 2 月 21 日占比降為 78.31%,到問卷截止時,這一占比為78.2%。從這組數據上可以看出:隨著有序復工的推進,國家和地方在交通運輸、物流上出臺了相應的政策支撐,使交通、物流受阻得以
緩解。
 “企業經營成本上升”這一選項,隨著時間的推移更為突出,由最初 57.6%到十日后的 58.47%,到 2 月底的 59%,一路走高,反映了企業的經營之困。
 “原材料供應不足”也稍有改善,占比由最初的 48%到 47.09%,再到月底的 46.68%。
 “根本無法開工”這一項也由 21.6%降到 19.05%,最后為17.54%,整體開工情況有好轉的跡象。
 但值得注意的是,“企業的流動資金緊張”這項的占比還是一路走高,由最初的 22%,到中期的 26.19%,再到 2 月底的 26.3%,也是企業目前較為突出的一項困難。
 
圖 12-1. 企業遇到的問題情況(2 月 12 日填報 250 份)

圖 12-2. 企業遇到的問題情況(2 月 21 日填報 378 份)

 

圖 12-3. 企業遇到的問題情況(2 月 29 日填報 422 份)

 

 10.如不能正常復工生產,企業可承受的最長期限

企業承受期限調查項中,按照填報時間進度,當時時點的復工率 由 2 月 12 日填報 250 份問卷時的 32%,到十日后填報 378 份問卷 時上升到 38.62%,到 2 月底復工率達到填報總數 40.28%,反映了 橡膠行業企業自強不息,逐漸努力恢復生產經營。
但由于前文也提到企業經營的流動資金問題,普遍上企業承受期 限不容樂觀。
 
圖 13-1. 企業承受期限情況表(2 月 12 日填報 250 份)

 

圖 13-2,企業承受期限情況表(2 月 21 日填報 378 份)

 

圖 13-3,企業承受期限情況表(2 月 29 日填報 422 份)

 

11.成本壓力的調研,79.38%的企業認為來自人工成本;61.61%的企業認為原材料無法正常到位影響較大;35.78%的企業認為來自各項稅費的壓力很大。這三項帶給企業的壓力在此階段最為突出。

圖 14. 企業成本壓力主要來源

 


其中最受影響的原材料,有天然橡膠及配套輔料、乳膠、合成膠(丁苯膠、溴化丁基膠、乙丙橡膠)、部分骨架材料、部分電器件等。
12.企業預計一季度主要原材料波動情況
受疫情影響,交通物流受阻,導致原材料供應不足,因而對整個一季度的原材料價格都產生了一定的波動。
圖 15. 企業一季度主要原材料波動情況表

 

13. 預計疫情對企業上半年營業收入的影響

圖 16. 預計疫情對上半年營業收入的波動情況表 

 

14. .預計疫情對企業上半年利潤的影響

圖 17. 預計疫情對上半年利潤的波動情況表

15.關于產品出口外銷的問題

422 份問卷中,約 110 家企業無出口,占比為 26.07%,主要銷往國內市場;其余 312 家參與答卷的企業有出口業務,其中有 34 家企業或因產品不可替代、或因海外有工廠,迅速調整了布局、或因工廠靠近港口出貨便利等原因,出口沒有受到影響,其余企業均有著不
同程度的出口受阻的情況,出口量減少情況如下:
圖 18. 出口外銷有無影響情況

 

圖 19. 出口受阻的主要原因

另外,此次疫情對企業后續發展的影響主要還體現在:訂單延期交付(329 份,77.96%);意向訂單減少(247 份,58.53%);企業用工困難(228 份,54.03%);產品出口受阻(155 份,36.73%)。

16. 資金周轉及前景預測:
占比為 48.58%的問卷顯示,企業當前資金周轉情況還算正常,但有約 41.71%的企業表示資金周轉緊張。有 211 份問卷對行業全年發展情況預計不樂觀,占 50%;有 91 家,占比為 21.56%的企業認為今年行業發展將“比較嚴峻”。
17. 對沖疫情影響、保障企業發展,橡膠行業政策需求及相關建議:

備注:有企業呼吁“各種稅費和利息應該是減免而不是延期““盡快恢復物流”等。


18.企業目前希望政府部門、行業協會協調解決的最大訴求是什么
 
整理填報的訴求信息,具體體現在幾大方面:
防疫抗疫方面:防疫物資缺乏,口罩緊缺;
人員返工方面:保證安全的情況下如何指導員工返崗的問題;
期望政策方面:取消天然橡膠進口關稅、降低制造業稅收、解決物流運輸通道受限的情況、政府機構因疫情影響延遲交貨的違約責任劃清、減少行政類管控等;
資金金融方面:減費降稅,降低疫情期間的貸款利息、放寬還貸時間等。
 
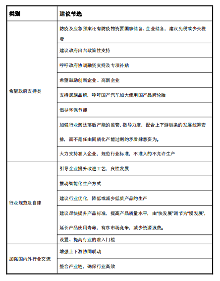
19.企業對行業未來發展有何建議?

 

 “關于新型冠狀病毒肺炎疫情對橡膠行業企業生產經營影響的調查問卷“工作,為及時了解到行業的情況,各分會秘書處提出很多合理化建議,在全員共同努力下,圓滿的完成了該項工作。同時也非常感謝填報企業的大力支持。在該項工作中也很好發揮了協會這個平臺的作用,為政府和企業架起了快捷、便利的橋梁,提高了行業協會在政府和企業的聲譽,得到企業的關注。